Attention: Here be dragons
This is the latest
(unstable) version of this documentation, which may document features
not available in or compatible with released stable versions of Godot.
Checking the stable version of the documentation...
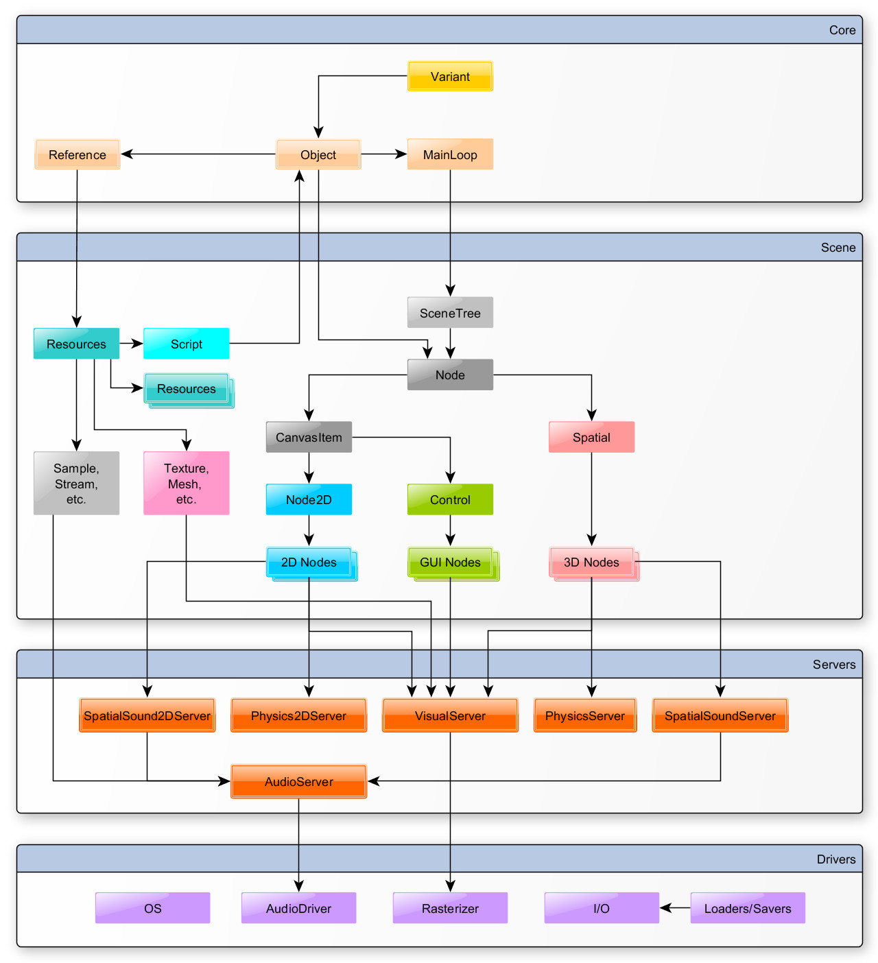
Godot's architecture diagram¶
The following diagram describes the architecture used by Godot, from the core components down to the abstracted drivers, via the scene structure and the servers.